标书错误雷同记12分!又有两家公司被抓现行,纳入重点关注名单!
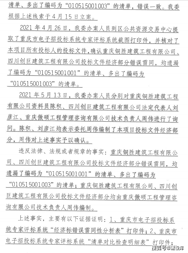
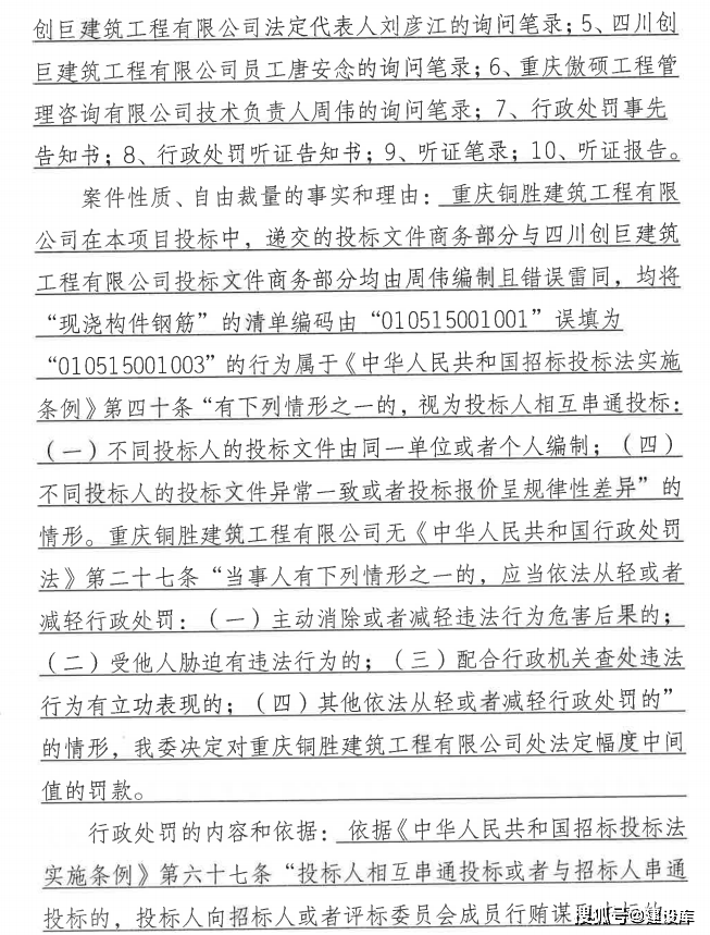
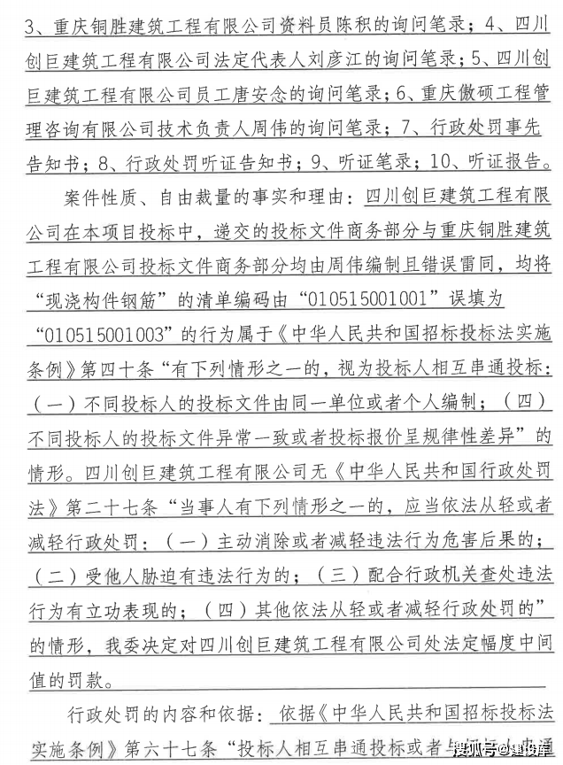
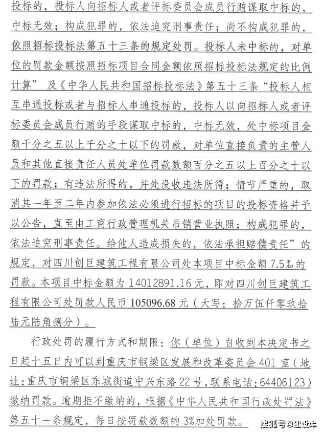
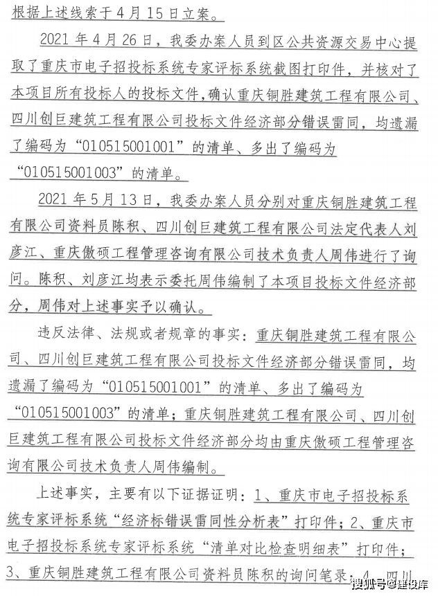
2021年7月29日,重庆市公共资源交易中心发布两起围标串标通告,通报企业分别为重庆铜胜建筑工程有限公司、四川创巨建筑工程有限公司。通报情形为不同投标人的投标文件异常一致、报价雷同或呈规律性差异、电子投标文件制作机器码相同、投标文件混装、投标文件由同一单位或者个人编制、委托同一单位或个人办理投标事宜、投标文件载明的项目管理成员为同一人等投标行为。
01
▼
详情如下:
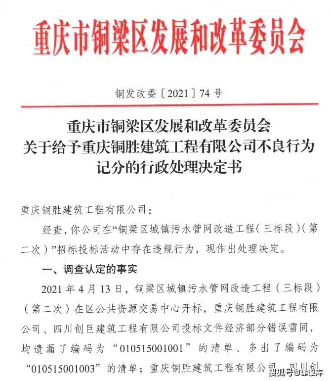
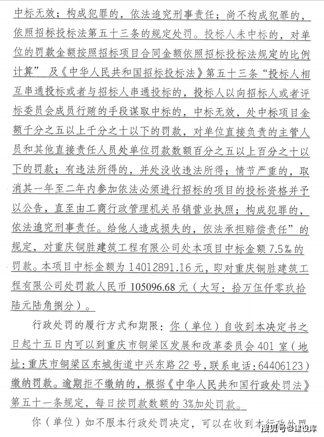
通报原文:
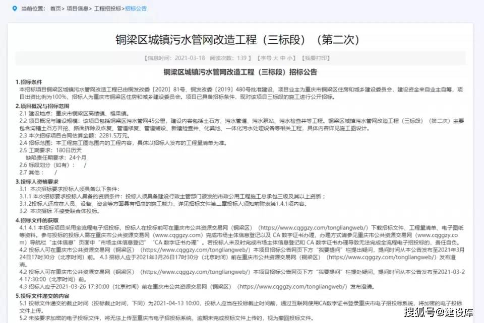
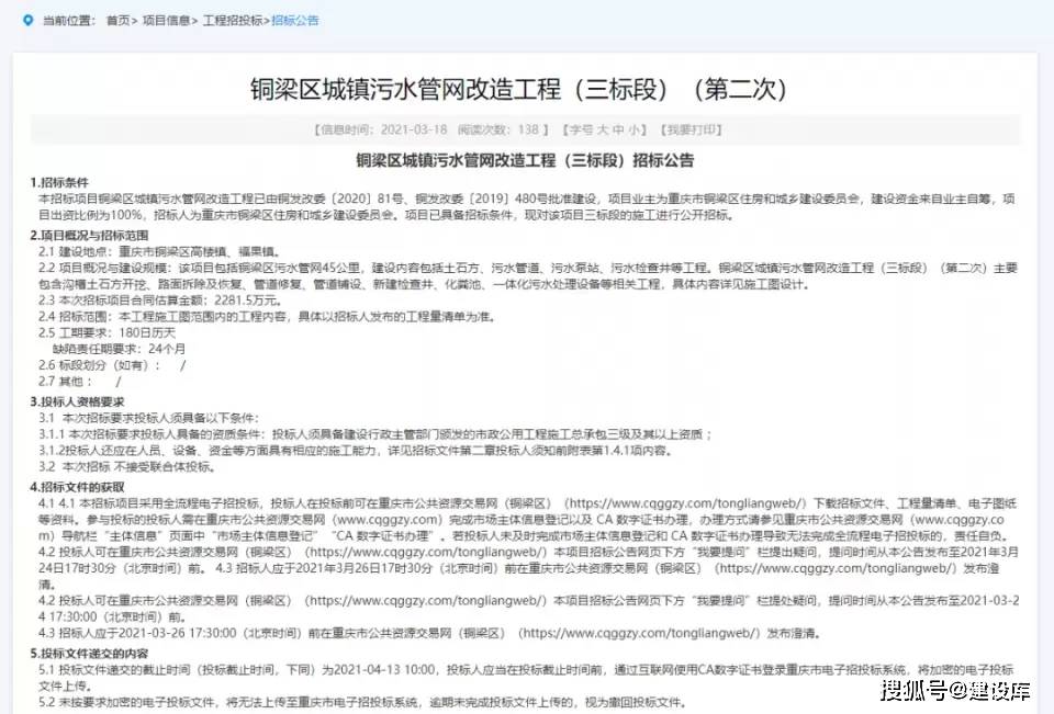
工程详情:
02
▼
通报企业名称:
通报原文:
工程详情:




















